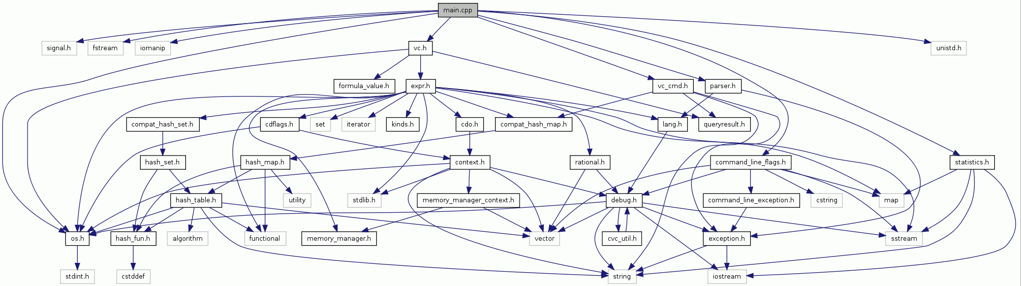
#include <signal.h>
#include <fstream>
#include <iomanip>
#include "os.h"
#include "vc.h"
#include "parser.h"
#include "vc_cmd.h"
#include "command_line_flags.h"
#include "statistics.h"
#include <unistd.h>

Go to the source code of this file.
Author: Clark Barrett
Created: Wed Dec 4 17:21:10 2002
License to use, copy, modify, sell and/or distribute this software and its documentation for any purpose is hereby granted without royalty, subject to the terms and conditions defined in the LICENSE file provided with this distribution.
Definition in file main.cpp.
| #define VERSION "unknown" |
Referenced by main().
| void parse_args | ( | int | argc, | |
| char ** | argv, | |||
| CLFlags & | flags, | |||
| string & | fileName | |||
| ) | [static] |
Definition at line 231 of file main.cpp.
References CVC3::CLFLAG_BOOL, CVC3::CLFLAG_INT, CVC3::CLFLAG_STRING, CVC3::CLFLAG_STRVEC, CVC3::CLFlags::countFlags(), DebugAssert, CVC3::int2string(), and CVC3::CLFlags::setFlag().
Referenced by main().
| void printUsage | ( | const CLFlags & | flags, | |
| bool | followDisplay | |||
| ) | [static] |
Definition at line 182 of file main.cpp.
References CVC3::CLFLAG_BOOL, CVC3::CLFLAG_INT, CVC3::CLFLAG_NULL, CVC3::CLFLAG_STRING, CVC3::CLFLAG_STRVEC, CVC3::CLFlags::countFlags(), DebugAssert, CVC3::CLFlag::display(), std::endl(), CVC3::CLFlag::getBool(), CVC3::CLFlag::getHelp(), CVC3::CLFlag::getInt(), CVC3::CLFlag::getString(), CVC3::CLFlag::getType(), CVC3::int2string(), MiniSat::left(), and programName.
Referenced by main().
| void sighandler | ( | int | signum | ) |
Definition at line 55 of file main.cpp.
References std::endl(), CVC3::ValidityChecker::getFlags(), CVC3::ValidityChecker::getStatistics(), IF_DEBUG, and programName.
Referenced by main().
| int main | ( | int | argc, | |
| char ** | argv | |||
| ) |
Definition at line 76 of file main.cpp.
References std::endl(), CVC3::ValidityChecker::getEM(), CVC3::ValidityChecker::getFlags(), CVC3::ExprManager::getInputLang(), CVC3::ExprManager::getOutputLang(), IF_DEBUG, CVC3::ValidityChecker::loadFile(), parse_args(), CVC3::ValidityChecker::printStatistics(), printUsage(), programName, sighandler(), TRACE_MSG, and VERSION.
string programName [static] |
ValidityChecker* vc = NULL [static] |
1.5.8