#include <context.h>


Created: Sat Feb 22 16:21:47 2003
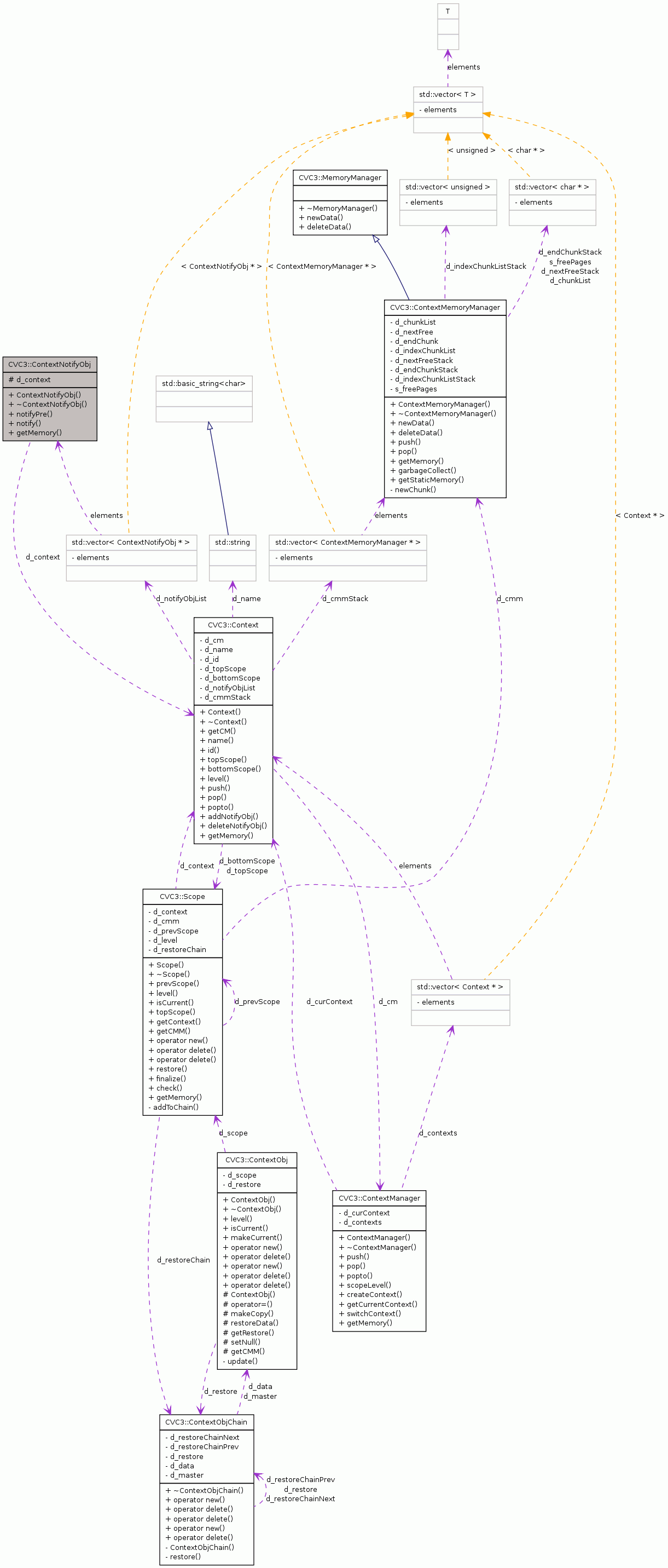
Lightweight version of ContextObj: objects are simply notified every time there's a pop. notifyPre() is called right before the context is restored, and notify() is called after the context is restored.
Definition at line 423 of file context.h.
| CVC3::ContextNotifyObj::ContextNotifyObj | ( | Context * | context | ) | [inline] |
| virtual CVC3::ContextNotifyObj::~ContextNotifyObj | ( | ) | [inline, virtual] |
Definition at line 430 of file context.h.
References d_context, and CVC3::Context::deleteNotifyObj().
| virtual void CVC3::ContextNotifyObj::notifyPre | ( | void | ) | [inline, virtual] |
| virtual void CVC3::ContextNotifyObj::notify | ( | void | ) | [inline, virtual] |
Reimplemented in CVC3::ExprManagerNotifyObj, CVC3::SearchEngineFast::SearchEngineFast::ConflictClauseManager, CVC3::SearchSat::SearchSat::Restorer, CVC3::SmartCDO< T >::SmartCDO::RefCDO< U >::SmartCDO::RefCDO::RefNotifyObj, CVC3::TheoryCore::TheoryCore::CoreNotifyObj, and CVC3::VariableManagerNotifyObj.
| virtual unsigned long CVC3::ContextNotifyObj::getMemory | ( | int | verbosity | ) | [inline, virtual] |
Context* CVC3::ContextNotifyObj::d_context [protected] |
1.5.8