CVC3::CDList< T > Class Template Reference

#include <cdlist.h>

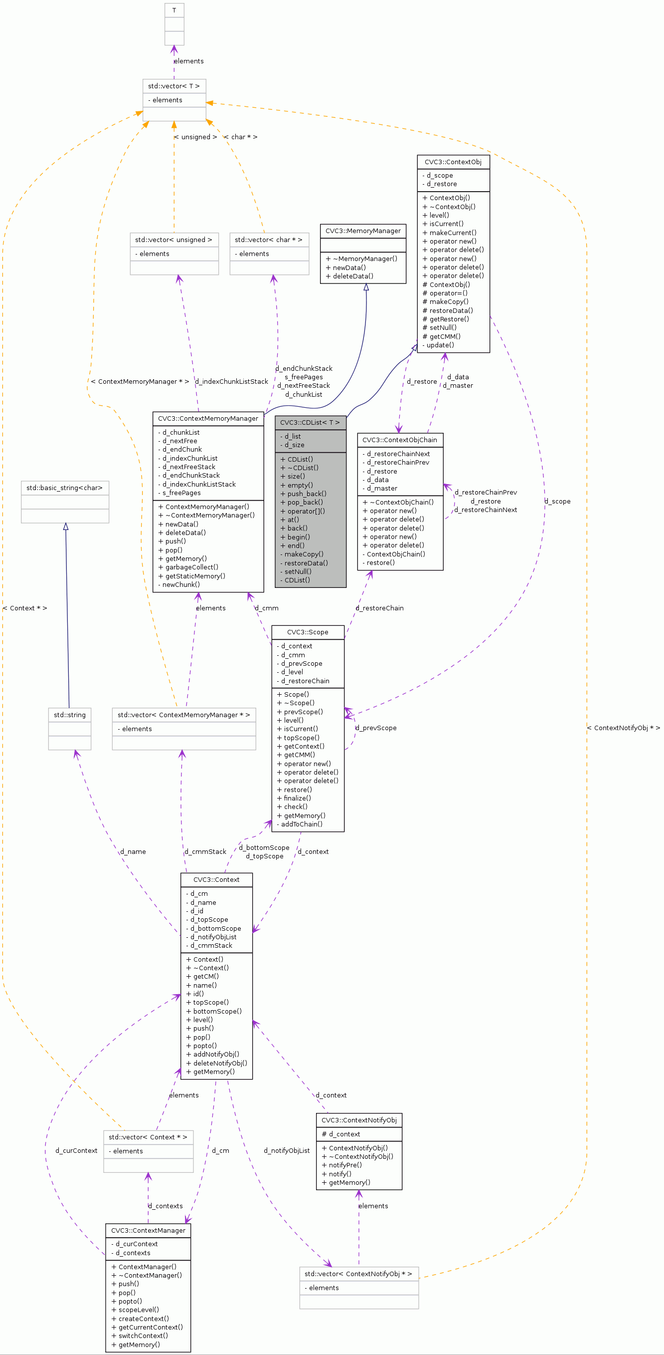
Inheritance diagram for CVC3::CDList< T >:

Inheritance graph
[legend]
Collaboration diagram for CVC3::CDList< T >:

Collaboration graph
[legend]

List of all members.

Public Types

Public Member Functions

Private Member Functions

Private Attributes


Detailed Description

template<class T>
class CVC3::CDList< T >

Definition at line 41 of file cdlist.h.


Member Typedef Documentation

template<class T>
typedef std::deque<T>::const_iterator CVC3::CDList< T >::const_iterator

Definition at line 87 of file cdlist.h.


Constructor & Destructor Documentation

template<class T>
CVC3::CDList< T >::CDList ( const CDList< T > &  l  )  [inline, private]

Definition at line 57 of file cdlist.h.

template<class T>
CVC3::CDList< T >::CDList ( Context context  )  [inline]

Definition at line 59 of file cdlist.h.

template<class T>
virtual CVC3::CDList< T >::~CDList (  )  [inline, virtual]

Definition at line 63 of file cdlist.h.


Member Function Documentation

template<class T>
virtual ContextObj* CVC3::CDList< T >::makeCopy ( ContextMemoryManager cmm  )  [inline, private, virtual]

Make a copy of the current object so it can be restored to its current state.

Implements CVC3::ContextObj.

Definition at line 48 of file cdlist.h.

template<class T>
virtual void CVC3::CDList< T >::restoreData ( ContextObj data  )  [inline, private, virtual]

Restore the current object from the given data.

Reimplemented from CVC3::ContextObj.

Definition at line 49 of file cdlist.h.

template<class T>
virtual void CVC3::CDList< T >::setNull ( void   )  [inline, private, virtual]

Set the current object to be invalid.

Implements CVC3::ContextObj.

Definition at line 52 of file cdlist.h.

template<class T>
unsigned CVC3::CDList< T >::size (  )  const [inline]

Definition at line 64 of file cdlist.h.

Referenced by CVC3::TheoryArithOld::TheoryArithOld::DifferenceLogicGraph::addEdge(), CVC3::TheoryUF::assertFact(), CVC3::TheoryArithOld::assertFact(), CVC3::TheoryArith3::assertFact(), CVC3::CDList< SmartCDO< Theorem > >::at(), CVC3::CDList< SmartCDO< Theorem > >::back(), CVC3::SearchEngineFast::bcp(), CVC3::SearchSat::check(), CVC3::TheoryUF::checkSat(), CVC3::TheoryQuant::checkSat(), CVC3::TheoryDatatypeLazy::checkSat(), CVC3::TheoryDatatype::checkSat(), CVC3::TheoryBitvector::checkSat(), CVC3::TheoryArray::checkSat(), CVC3::TheoryArithOld::checkSat(), CVC3::TheoryArith3::checkSat(), CVC3::SearchEngineFast::checkValidInternal(), CVC3::TheoryQuant::collectChangedTerms(), CVC3::TheoryArithOld::computeTermBounds(), CVC3::TheoryQuant::debug(), CVC3::DatatypeTheoremProducer::dummyTheorem(), CVC3::TheoryArithOld::findBounds(), CVC3::TheoryArithNew::findBounds(), CVC3::TheoryArith3::findBounds(), CVC3::SearchEngineFast::findSplitter(), CVC3::TheoryCore::getImpliedLiteral(), CVC3::TheoryCore::getImpliedLiteralByIndex(), CVC3::TheoryArithOld::TheoryArithOld::DifferenceLogicGraph::hasIncoming(), CVC3::TheoryArithOld::TheoryArithOld::DifferenceLogicGraph::hasOutgoing(), CVC3::TheoryQuant::instantiate(), CVC3::TheoryQuant::iterBKList(), CVC3::TheoryQuant::iterFWList(), CVC3::TheoryQuant::mapTermsByType(), CVC3::TheoryQuant::matchListOld(), CVC3::TheoryQuant::naiveCheckSat(), CVC3::TheoryQuant::notifyInconsistent(), SAT::CD_CNF_Formula::numClauses(), CVC3::TheoryCore::numImpliedLiterals(), CVC3::CDList< SmartCDO< Theorem > >::operator[](), CVC3::TheoryArithOld::processBuffer(), CVC3::TheoryArith3::processBuffer(), CVC3::TheoryArithOld::processFiniteIntervals(), CVC3::TheoryArithNew::processFiniteIntervals(), CVC3::TheoryArith3::processFiniteIntervals(), CVC3::TheoryArithOld::projectInequalities(), CVC3::TheoryArith3::projectInequalities(), CVC3::VCL::query(), CVC3::TheoryQuant::recInstantiate(), CVC3::TheoryQuant::recMultMatchDebug(), CVC3::TheoryQuant::recMultMatchOldWay(), CVC3::TheoryQuant::recursiveMap(), CVC3::DatatypeTheoremProducer::rewriteSelCons(), CVC3::TheoryQuant::saveContext(), CVC3::NotifyList::size(), CVC3::TheoryQuant::synCheckSat(), CVC3::TheoryQuant::synNewInst(), CVC3::TheoryQuant::update(), and CVC3::TheoryArithOld::TheoryArithOld::DifferenceLogicGraph::writeGraph().

template<class T>
bool CVC3::CDList< T >::empty (  )  const [inline]

Definition at line 65 of file cdlist.h.

Referenced by SAT::CD_CNF_Formula::empty().

template<class T>
T& CVC3::CDList< T >::push_back ( const T &  data,
int  scope = -1 
) [inline]

Definition at line 66 of file cdlist.h.

Referenced by CVC3::NotifyList::add(), CVC3::SearchEngineFast::addNewClause(), CVC3::SearchEngineFast::addNonLiteralFact(), CVC3::TheoryBitvector::addSharedTerm(), CVC3::TheoryArray::addSharedTerm(), CVC3::TheoryArithOld::addSharedTerm(), CVC3::SearchImplBase::addSplitter(), CVC3::SearchEngineFast::addSplitter(), CVC3::TheoryArithOld::addToBuffer(), CVC3::TheoryArithNew::addToBuffer(), CVC3::TheoryArith3::addToBuffer(), CVC3::TheoryCore::addToVarDB(), CVC3::TheoryUF::assertFact(), CVC3::TheoryQuant::assertFact(), CVC3::TheoryBitvector::assertFact(), CVC3::TheoryArithOld::assertFact(), CVC3::TheoryArith3::assertFact(), CVC3::VCL::assertFormula(), CVC3::SearchSat::assertLit(), CVC3::SearchEngineFast::bcp(), CVC3::TheoryQuant::checkSat(), CVC3::TheoryDatatypeLazy::checkSat(), CVC3::TheoryBitvector::checkSat(), CVC3::TheoryQuant::collectChangedTerms(), CVC3::TheoryQuant::combineOldNewTrigs(), CVC3::TheoryBitvector::comparebv(), CVC3::SearchSat::getAssumptions(), CVC3::TheoryArithOld::TheoryArithOld::DifferenceLogicGraph::getEdge(), CVC3::TheoryDatatypeLazy::initializeLabels(), CVC3::TheoryDatatype::initializeLabels(), CVC3::TheoryDatatypeLazy::instantiate(), CVC3::TheoryQuant::mapTermsByType(), CVC3::TheoryQuant::matchListNew(), CVC3::TheoryQuant::matchListOld(), CVC3::TheoryDatatypeLazy::mergeLabels(), CVC3::TheoryDatatype::mergeLabels(), SAT::CD_CNF_Formula::newClause(), CVC3::SearchEngineFast::newIntAssumption(), CVC3::SearchSat::newUserAssumptionInt(), CVC3::TheoryArithOld::projectInequalities(), CVC3::TheoryArith3::projectInequalities(), CVC3::DecisionEngine::pushDecision(), CVC3::TheoryQuant::recursiveMap(), CVC3::TheoryQuant::registerTrig(), CVC3::TheoryCore::setFindLiteral(), CVC3::TheoryUF::setup(), CVC3::TheoryDatatypeLazy::setup(), CVC3::TheoryDatatype::setup(), CVC3::TheoryArray::setup(), CVC3::TheoryCore::setupTerm(), CVC3::TheoryQuant::setupTriggers(), CVC3::TheoryQuant::synCheckSat(), CVC3::TheoryQuant::synNewInst(), CVC3::TheoryQuant::update(), CVC3::TheoryDatatypeLazy::update(), CVC3::TheoryDatatype::update(), and CVC3::TheoryArray::update().

template<class T>
void CVC3::CDList< T >::pop_back (  )  [inline]

Definition at line 68 of file cdlist.h.

Referenced by SAT::CD_CNF_Formula::deleteLast().

template<class T>
const T& CVC3::CDList< T >::operator[] ( unsigned  i  )  const [inline]

Definition at line 72 of file cdlist.h.

template<class T>
const T& CVC3::CDList< T >::at ( unsigned  i  )  const [inline]

Definition at line 77 of file cdlist.h.

template<class T>
const T& CVC3::CDList< T >::back (  )  const [inline]

Definition at line 82 of file cdlist.h.

Referenced by CVC3::DecisionEngine::lastSplitter().

template<class T>
const_iterator CVC3::CDList< T >::begin (  )  const [inline]

template<class T>
const_iterator CVC3::CDList< T >::end (  )  const [inline]


Member Data Documentation

template<class T>
std::deque<T>* CVC3::CDList< T >::d_list [private]

template<class T>
unsigned CVC3::CDList< T >::d_size [private]


The documentation for this class was generated from the following file:

Generated on Thu Oct 15 22:17:46 2009 for CVC3 by  doxygen 1.5.8