kinds.h File Reference
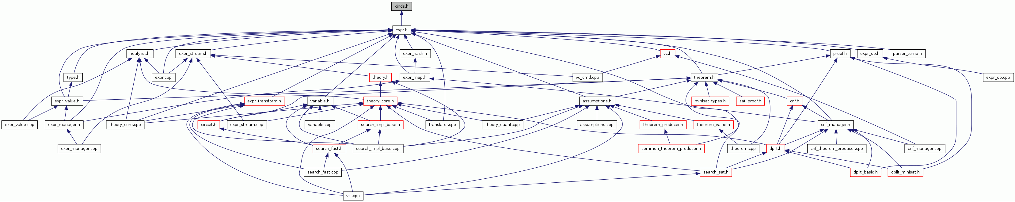
Go to the source code of this file.
Namespaces
Enumerations
- enum CVC3::Kind {
CVC3::NULL_KIND = 0,
CVC3::TRUE_EXPR = 1,
CVC3::FALSE_EXPR = 2,
CVC3::RATIONAL_EXPR = 3,
CVC3::STRING_EXPR = 4,
CVC3::MAX_CONST = 100,
CVC3::RAW_LIST,
CVC3::ID,
CVC3::BOOLEAN,
CVC3::ANY_TYPE,
CVC3::ARROW,
CVC3::TYPE,
CVC3::TYPEDECL,
CVC3::TYPEDEF,
CVC3::EQ,
CVC3::NEQ,
CVC3::DISTINCT,
CVC3::NOT,
CVC3::AND,
CVC3::OR,
CVC3::XOR,
CVC3::IFF,
CVC3::IMPLIES,
CVC3::AND_R,
CVC3::IFF_R,
CVC3::ITE_R,
CVC3::ITE,
CVC3::FORALL,
CVC3::EXISTS,
CVC3::UFUNC,
CVC3::APPLY,
CVC3::ASSERT,
CVC3::QUERY,
CVC3::CHECKSAT,
CVC3::CONTINUE,
CVC3::RESTART,
CVC3::DBG,
CVC3::TRACE,
CVC3::UNTRACE,
CVC3::OPTION,
CVC3::HELP,
CVC3::TRANSFORM,
CVC3::PRINT,
CVC3::CALL,
CVC3::ECHO,
CVC3::INCLUDE,
CVC3::DUMP_PROOF,
CVC3::DUMP_ASSUMPTIONS,
CVC3::DUMP_SIG,
CVC3::DUMP_TCC,
CVC3::DUMP_TCC_ASSUMPTIONS,
CVC3::DUMP_TCC_PROOF,
CVC3::DUMP_CLOSURE,
CVC3::DUMP_CLOSURE_PROOF,
CVC3::WHERE,
CVC3::ASSERTIONS,
CVC3::ASSUMPTIONS,
CVC3::COUNTEREXAMPLE,
CVC3::COUNTERMODEL,
CVC3::PUSH,
CVC3::POP,
CVC3::POPTO,
CVC3::PUSH_SCOPE,
CVC3::POP_SCOPE,
CVC3::POPTO_SCOPE,
CVC3::RESET,
CVC3::CONTEXT,
CVC3::FORGET,
CVC3::GET_TYPE,
CVC3::CHECK_TYPE,
CVC3::GET_CHILD,
CVC3::SUBSTITUTE,
CVC3::SEQ,
CVC3::ARITH_VAR_ORDER,
CVC3::TCC,
CVC3::VARDECL,
CVC3::VARDECLS,
CVC3::BOUND_VAR,
CVC3::BOUND_ID,
CVC3::SUBTYPE,
CVC3::IF,
CVC3::IFTHEN,
CVC3::ELSE,
CVC3::COND,
CVC3::LET,
CVC3::LETDECLS,
CVC3::LETDECL,
CVC3::LAMBDA,
CVC3::SIMULATE,
CVC3::CONST,
CVC3::VARLIST,
CVC3::UCONST,
CVC3::DEFUN,
CVC3::PF_APPLY,
CVC3::PF_HOLE,
CVC3::SKOLEM_VAR,
CVC3::THEOREM_KIND,
CVC3::LAST_KIND
}
Detailed Description
Author: Clark Barrett
Created: Mon Jan 20 13:38:52 2003
License to use, copy, modify, sell and/or distribute this software and its documentation for any purpose is hereby granted without royalty, subject to the terms and conditions defined in the LICENSE file provided with this distribution.
Definition in file kinds.h.